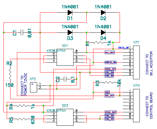
Принципиальная схема модуля гальванической развязки.


Копиры, принтеры, факсы. Ремонт, заправка, продажа, доставка. 101-37-52

вернуться

Сайт создан в системе uCoz